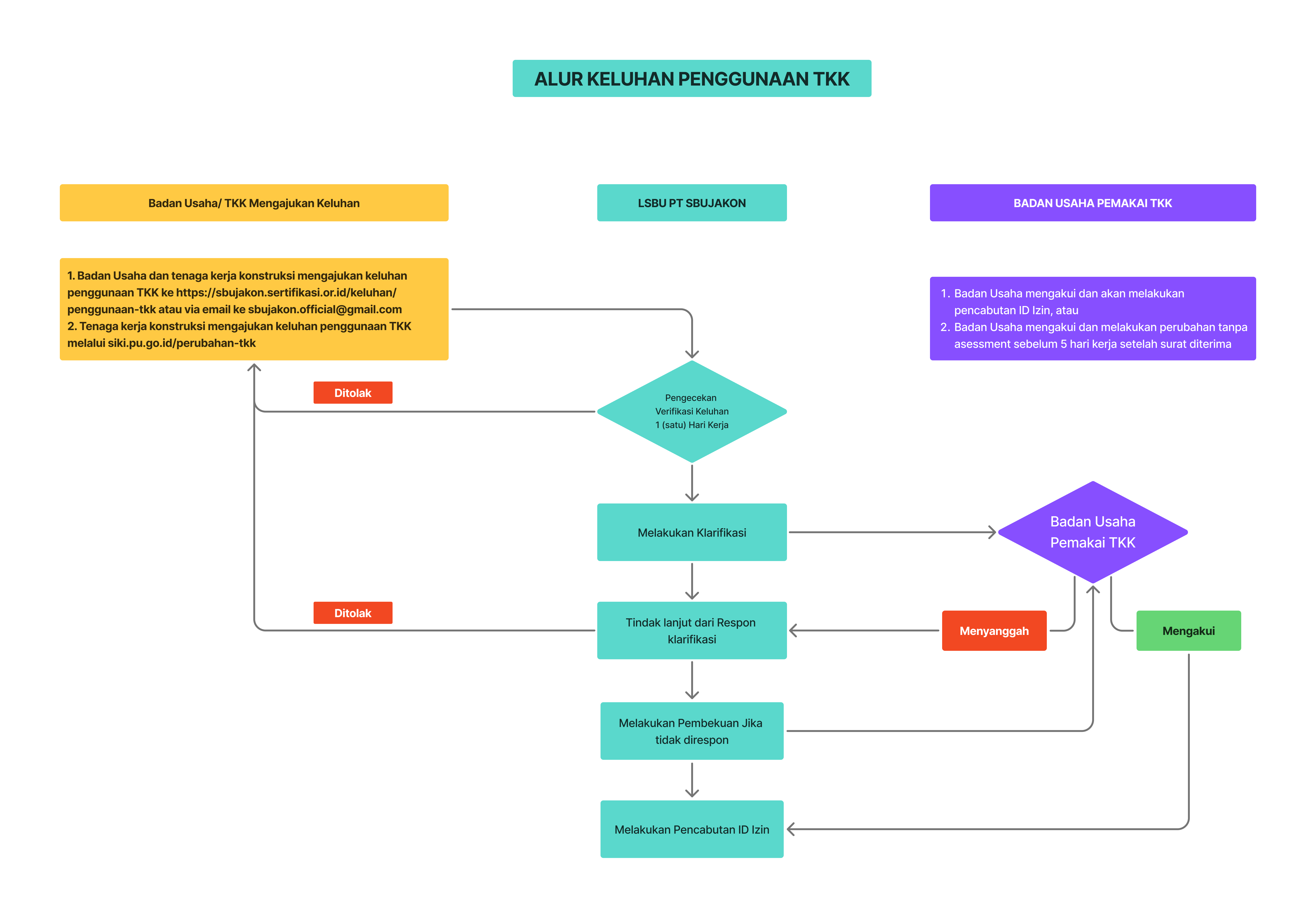
Prosedur Keluhan penggunaan tkk

LSBU PT. SBUJAKON

Image Keluhan

Formulir Pengajuan Keluhan penggunaan tkk

Silakan mengisi formulir berikut untuk mengajukan keluhan penggunaan tkk kepada LSBU PT. SBUJAKON. Pastikan semua informasi yang diberikan akurat dan lengkap. Kami akan meninjau pengajuan Anda dan menghubungi Anda untuk langkah selanjutnya.

Catatan: Harap lampirkan dokumen pendukung yang relevan untuk memperkuat alasan keluhan Anda.


*Lampiran maksimal 2MB dalam format .JPG/.JPEG/.PNG
*Lampiran maksimal 2MB dalam format .PDF

( Kami akan segera menghubungi anda )