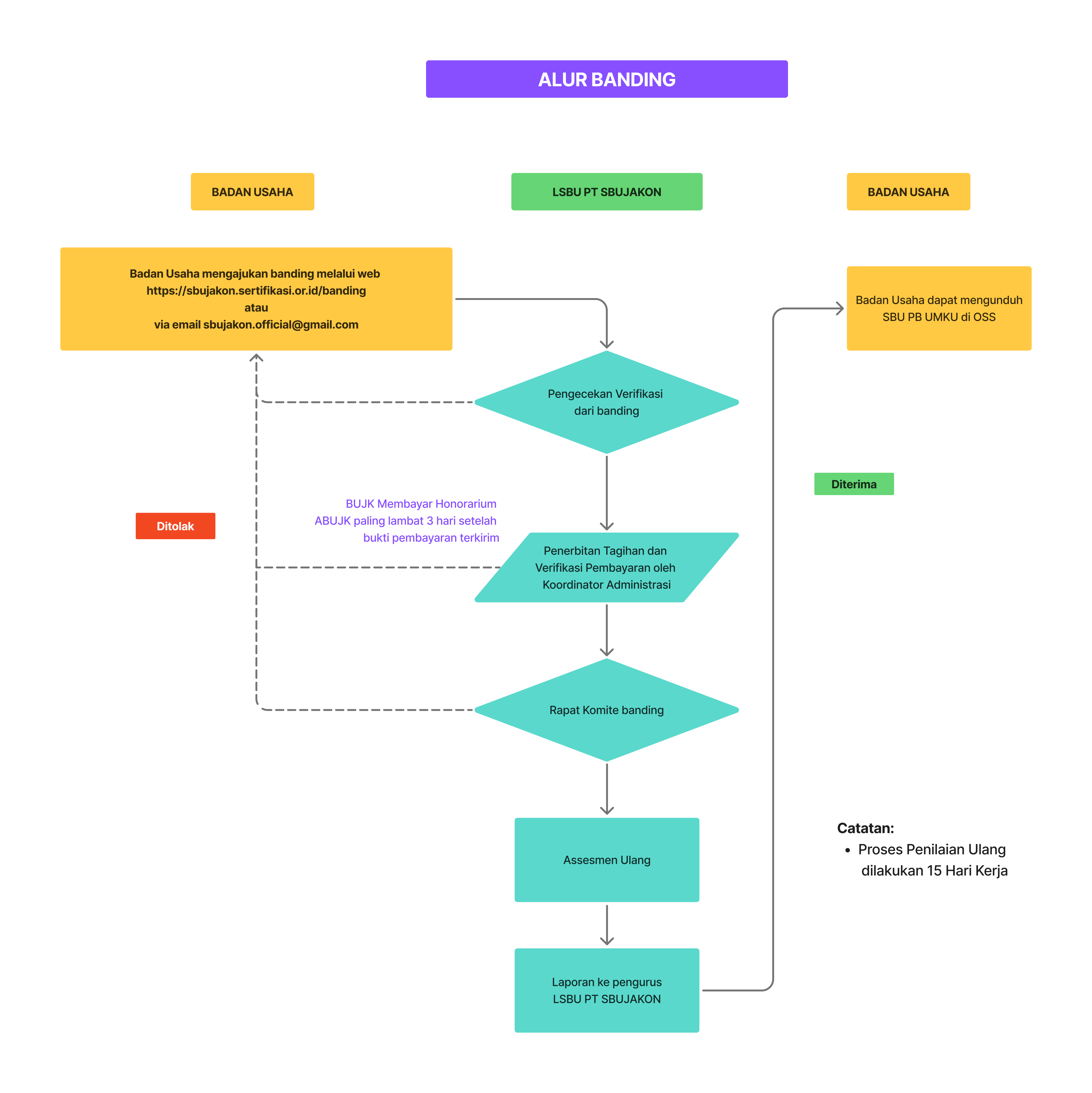
Prosedur Banding

LSBU PT. SBUJAKON

Image Banding

Formulir Pengajuan Banding

Silakan mengisi formulir berikut untuk mengajukan banding atas keputusan LSBU PT. SBUJAKON. Pastikan semua informasi yang diberikan akurat dan lengkap. Kami akan meninjau pengajuan Anda dan menghubungi Anda untuk langkah selanjutnya.

Catatan: Harap lampirkan dokumen pendukung yang relevan untuk memperkuat alasan banding Anda.


*Lampiran maksimal 2MB dalam format .JPG/.JPEG/.PNG
*Lampiran maksimal 2MB dalam format .PDF

( Kami akan segera menghubungi anda )