Helpdesk
Halo Apa kabar?
Hubungi kami jika ada pertanyaan
Mengenai Sertifikasi?
Cek Status/ Progress Pengajuan?
Lain-lain
Hubungi Kami
Komitmen
081366633032
[email protected]
LSBU PT. SBUJAKON
Home
Tentang Kami
Profile
Legalitas
Visi Misi
Sasaran Mutu
Struktur Organisasi
Artikel
Kontak
Layanan Sertifikasi
Ruang Lingkup
Biaya
Persyaratan SBU
Form Permohonan SBU
Alur Permohonan Baru
Alur Permohonan Perpanjangan
Alur Perubahan Data Tanpa Asesmen
Hak dan Kewajiban BUJK
Keluhan
Keluhan Terhadap Keputusan Sertifikasi
Keluhan Penggunaan TKK
Keluhan ID Izin Hilang
Banding
Cek Status Sertifikasi
Direktori Hasil Sertifikasi
Regulasi
Permohonan Baru
Alur Permohonan (Perpanjangan)
Home
Artikel
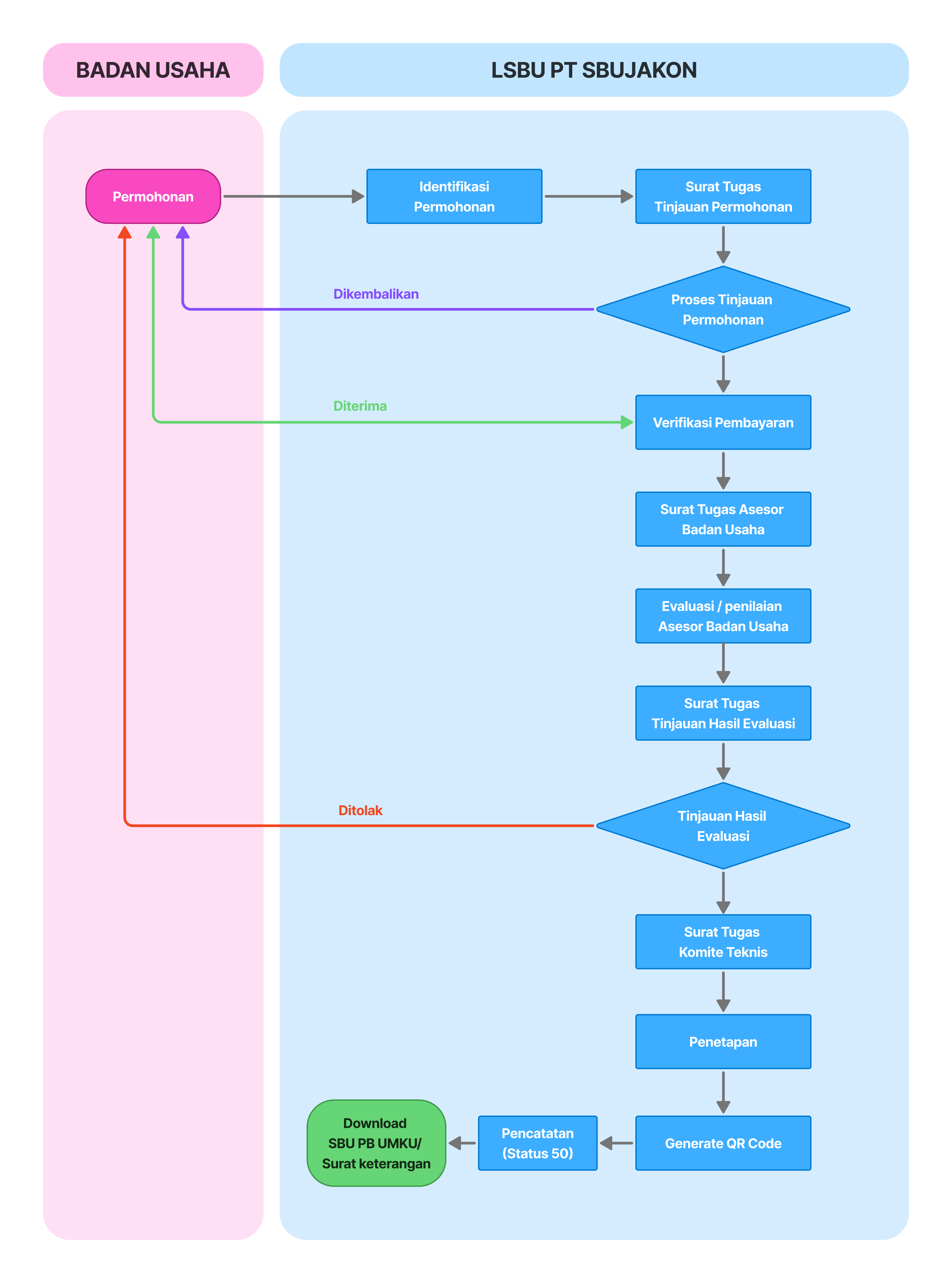
Alur Permohonan (Perpanjangan)
Alur Permohonan (Perpanjangan)
Admin
09 Sep 2025
Artikel
Alur Permohonan Sertifikasi (Perpanjangan)
* Waktu Proses Sertifikasi adalah 15 Hari
Facebook
Twitter